项目优势:
1、2025QS世界大学排名第56位世界名校;
2、本科免语言级别入学,在中国直接申报,大一学语言类课程,学生能尽早毕业取得学士学位(首尔校区、原州校区)
3、国际学研究生院GSIS专业,韩文、中文、英文、日语授课,全母语授课!(首尔校区)
4、IMBA(国际工商管理) 硕士项目,中文授课(原州校区)
延世大学简介
延世大学成立于1885年,是一所世界顶尖研究型综合大学,在世界大学排名中一直名列前茅,2025QS世界大学排名第56位,与首尔大学和高丽大学并称为韩国大学的一片天SKY,是韩国公认最著名的三所大学之一。
延世大学现拥有首尔(新村)、原州(未来)、松岛(国际)三个校区,30多万名世界各地校友,3.8万名学生(包含本科生2.6万,研究生1.2万),教职员6000余名。
延世大学在韩国,乃至国际口碑与声望极高,迄今为止已与包括中国清华大学、北京大学、香港大学、美国加州大学伯克利分校等世界上400多所大学签订了留学生交换协议,105个国家的留学生在校就读。
↑ 中国留学网可查
学校拥有全韩最优秀的教授阵容,所属教授的人均科研经费全韩最高,前联合国秘书长潘基文现聘于延世大学教授。在就业和升学方面,学校保持着全韩国最高水平的就业率和升学率。为了帮助学生就业,全方位的提供财政支持(每年大约100亿韩元),创业支持和教育培养项目。
最近国际社会对韩国的关心越来越大,韩国在文化及经济领域的国际地位也在提高。因此学校需要培养能够发挥国际能力的人才,2016年新设的融合专业学科全球英才学院(GED),根据外国学生的个人水平,提供韩国语课程和英语课程,集中培养专业所需的基础力量。
专业设置
一、延世大学首尔校区原州校区大一直(保)录项目
(一)首尔校区人才学院(本科无语言级别入学)
开设专业:
1、国际通商
2、韩国语文化教育
3、文化传媒
4、生物生活工程
5、应用信息
(大一以韩国语学习为主,其它专业均实行韩国语达标后申报)
(二)原州校区精英(英才)学院(本科无语言级别入学)
开设专业:
1、文化产业管理
2、全球产业管理
3、数码媒体设计
4、康复治疗
(以下医学等10个专业须达到韩国语要求,东亚国际部英语授课,精英学部4个专业可无语言入学,大一以韩语学习为主)
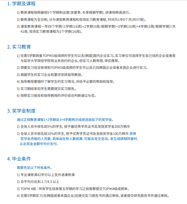
二、国际学研究生院GSIS课程(首尔校区)
学制2年。
延世 GSIS 的顶尖教授团队:由博士学位获得于哈佛 大学、牛津大学、斯坦福大学、芝加哥大学、宾夕法尼亚大 学、耶鲁大学、哥伦比亚大学、康奈尔大学、塔夫茨大学弗 莱彻外交学院、复旦大学等世界一流大学的延世大学全职资深教授任教。
更有来自清华大学、北京大学、复旦大学等中国知名大学全职教授担任客座教授,并邀请韩国各领域的专家、学者 和中国著名学者进行讲座。
三、延世大学IMBA(国际工商管理) 硕士项目(原州校区)
IMBA学制1年半
•2025年QS全球56位 •全程中文授课•1.5年制全日制硕士学位 •学分制 免论文
四、延世大学中国班模式
韩国延世大学MIRAE(未来)校区
(教育部IEQAS教育国际化优秀认证大学)
|
延世大学 |
韩国最顶尖的三所大学之一 |
|
综合排名 |
2025年QS世界排名56位,比肩中国顶尖985高校,和浙江大学、上海交大的排名接近,与香港城市大学、香港理工大学排名相当,超过南京大学、同济大学等 |
|
招生联系 |
18109096696 18109099008 |
|
校区介绍 |
位于首都圈的绿色之城原州市是韩国众多公共部门(如韩国旅游发展局、国民健康保险公团、国立科学搜查研究院等)所在地。交通便利,四通八达,高速公路贯通东西南北,从首尔清凉里站乘坐火车仅需46分钟,学校区介绍校还开通有新村校区通勤巴士。校园依山傍水,自然环境优美,占地面积约3000余亩,是韩国规模最大校园之一。在校生万余名,校内设施齐全,拥有校内宿舍、健身房、室内游泳池等便利设施。 |
|
学位授予 中留服认证 |
三个校区(MIRAE-未来,新村,国际)学位证完全相同,均具由校长名义签发,中国教育部留学服务中认证心《国外学位学历认证书》也完全相同,无校区标注与区分。 |
|
校内宿舍 |
合作单位推荐的学生保障校内住宿 |
|
本科入学模式 |
(1) 模式:国内0年(免语言等级) 韩国4年(韩国四年本科,仅限文化产业管理、数字媒体设计、全球产业管理、口腔保健科学、医疗影像及放射科学、康复治疗,毕业时须修完规定学分,通过TOPIK4级考试。)
(2) 模式:国内半年本科(400学时语言,无需韩语等级) 韩国4年(韩国四年本科,仅限文化产业管理、数字媒体设计、全球产业管理、口腔保健科学、医疗影像及放射科学、康复治疗,毕业时须修完规定学分,通过TOPIK4级考试。)
(3) 模式:国内半年(400学时语言,达到2级水平) 韩国半年(语学院400学时语言,达到校内3~4级水平或获得TOPIK3级或以上成绩) 韩国4年(韩国四年本科,医学、护理除外,毕业时须修完规定学分,通过TOPIK4级考试。)
(4) 模式:国内1年(语言学习并获得TOPIK3级或以上等级) 韩国4年(韩国四年本科,医学、护理除外所有专业,毕业时须修完规定学分,通过TOPIK4级考试。) |
|
专升本 |
可申请插班,须TOPIK四级以上,具体要求参照入学宣传处公布的招生简章。 |
|
硕士iMBA |
学制1.5年(报名时须有韩语二级水平,无TOPIK等级要求,毕业TOPIK4级,不接受自考成教毕业生,毕业修完规定学分,并通过TOPIK4级试。) |
|
韩国语学院 |
一年四个学期(3月、6月、9月、12月),每学期200学时,学费韩币150万(约8500元人民币),提供韩国语学堂与本科生一样的校内宿舍住宿,三校生可以申请。
|
|
学费 |
●本科入学注册费10,450,000KRW(约5.5万RMB),每期学费4,828,000KRW(约2.55万RMB);入学前合计缴纳费15,278,000KRW(约8.8万RMB);第二学期起学费自己交; ●iMBA阶段入学注册费11,002,000KRW(约5.8万RMB),学费约23,000,000KRW(约12.17万RMB)。首次交费约9.8万RMB。 ●国内韩语培训费另计。 |
|
住宿费 |
约6000元RMB/学期 |
费用标准
一、本科直(保)录
(一)首尔校区人才学院
学费缴纳及韩语教育课程指南1.学费缴纳
●预交费5,000,000韩元,可冲抵首次要交费用。
●本科学部第一学期学费、入学、注册、申报代理费:16,600,000元韩币(入学前交纳)。
●第二学期学费 6,140,000元韩币:第三至第八学期学费按学科费用标准交纳。
(二)原州校区英才学院

说明:延世大学有三个校区:首尔新村校区、仁川松岛校国际区、原州未来校区。
首尔校区大一保直录学生可选新村校区或国际校区上课,但首尔新村校区一般的大一学生在国际校区上课,大二以后学生在首尔校区上课。
原州校区是延世大学校园之一,费用相对较少。每学期费用有所变化,请咨询具体费用。
二、国际学研究生院GSIS课程:
费用标准:
三、延世大学IMBA(国际工商管理) 硕士项目(原州校区)
合计费用:33,922,000元,约合17.8万元

申请要求
一、首尔校区人才学院、原州校区精英(英才)学院本科
申请材料
1、入学申请书*延世大学规定样式
2、自我介绍书*延世大学规定样式
3、推荐信(韩文)*延世大学规定样式
4、高中(预)毕业 证明书
5、高中全年级(G10~12)成绩证明书*延世大学规定样式
6、会考成绩证明书
7、小学、初中、高中的 在籍证明
8、韩语能力证明
9、申请者与父母的身份证明
10、申请者与父母的亲属关系证明
11、学籍记录表*延世大学规定样式
12、银行个人存款证明:USD 25,000以上(人才学院);USD 20,000以上(精英学院)
13、初中成绩证明书、获奖经历、海外高中标准化学历评价资料、各种外语能力资格证明资料、各种资格证书、出身学校Profile等在其他材料目录表(本校规定样式)中填写后一并提交
(所要材料非英文或非韩文原始资料,均应韩英文公证后提交,部分材料提供公证的领事认证)
二、国际学研究生院GSIS课程
申请要求
1、申请者与其父母为持外国护照的非韩国籍公民
2、全日制本科毕业或预毕业生
3、中国大学的毕业生须在入学前提交中国高等教育学生信息网开具的《学历在线验证报告》和中国教育部学位与研究生教育发展中心开具的《学位认证报告》
4、韩国大学的毕业生须提交所属大学官方开具的毕业证书或预毕业证明原件
5、其它国家大学的毕业生须提交英文毕业证明或学位证书复印件
6、如申请人母语为汉语 不需要提交语言证明,但如申请人母语为非汉语需要提交 HSK5 级 或以上成绩单
7、申请者本人拥有韩国国籍,或申请者本人不具有韩国国籍但其父母中至少一人拥有韩国国籍, 请参考学院官方招生简章“第二类申请人”相关政策
8、预计获得学位的申请者如在入学前未能获取学位,则其入学资格将被取消
9、面试标准:
申请材料
1、延世大学国际学研究生院入学申请书
2、个人陈述及学习计划书
3、本科学位证书或毕业证书/预计毕业证明
4、本科成绩单
5、语言能力证明
6、申请人本人护照与身份证复印件
7、父母的护照与身份证复印件
8、亲属关系证明
9、学生信息卡
10、两份推荐信
... ...
三、延世大学IMBA(国际工商管理) 硕士项目(原州校区)
申请要求
本科应往届毕业
本科毕业证+学位证 (申请时免语言成绩)
申请材料
1.入学申请书(1份)
2.自我介绍(韩文或英文)
3.本科全学年成绩证明书(英文1份)
4.毕业证明书复印件(1份)
5.学士学位证书复印件(1份)
6.教育部认证报告原件(1份)
7.户口本公证本(1份)
8.本人和父母的身份证正反面复印件(1份)
9.本人护照复印件(1份)
10.存款证明(1份)
住宿介绍
一、首尔校区住宿:每学期费用7500-9100元人民币




川公网安备51010602002998号